更多精彩内容,点击下载 中国金融网APP 查看
相关新闻
-
浙江瑞丰农商行银行IPO上会审核被取消
2018年07月10日15时15分
-
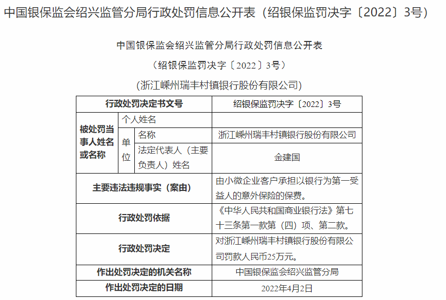
浙江嵊州瑞丰村镇银行被罚25万元
2022年04月12日10时22分
-
浙江嵊州瑞丰村镇银行违规被罚
2023年01月30日13时33分
-
江苏邗江民泰村镇银行违法遭罚
2021年01月08日11时07分
-
浙商银行“浙江智造融通工程”成色几何?
2023年02月28日15时06分
-
湖北大冶泰隆村镇银行被罚
2022年12月05日14时15分
关注金融网
